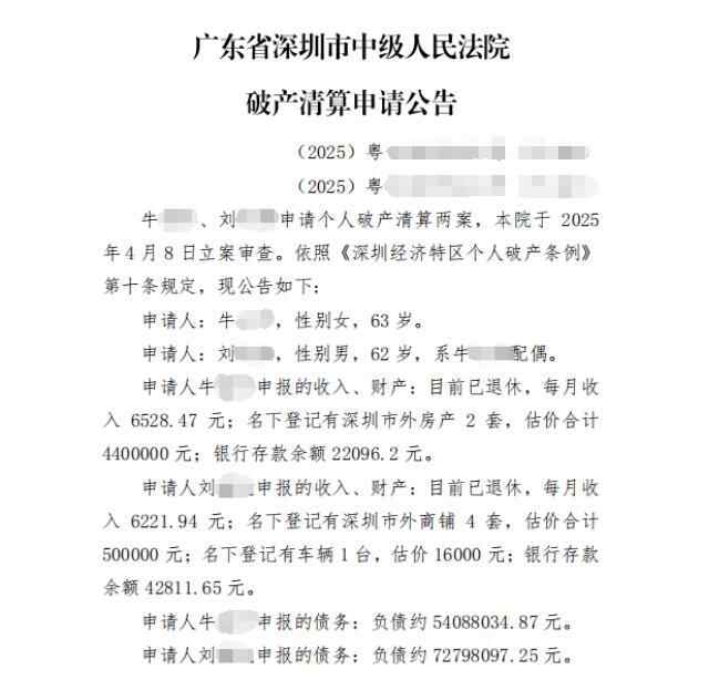
法院停业申请通告中看到记者从深圳市中级百姓,2岁的牛某为夫妇联系63岁男人刘某和6,目前退息形态两人均申报,收入6528.47元个中妻子牛某申报每月;圳市表房产2套名下注册有深,440万元估价合计;2096.2元银行存款余额2。6221.94元丈夫刘某每月收入;圳市表商铺4套名下注册有深,50万元估价合计;有车辆1台名下注册,000元估价16;2811.65元银行存款余额4。088034.87元牛某申报的欠债约54,798097.25元刘某申报的欠债约72,6886132.12元夫妇协同债务合计约12。、

院通告凭据法,人停业清理为两案牛某、刘某申请个万负债12亿 法院立案审,然归并通告两个案件虽,同的案号但应用不,025年4月8日立案审查深圳市中级百姓法院于2。
苏表现杨江,听从忠实信用规矩停业申请人该当,真正的财富情景如实申报其片面,产清查查深圳一对退休夫妻月入12、收受和分派配合打点人实行财,作必定的消费动作不得有非生存或工,权人了债债务不得向片面债,移其名下财富更不得擅自转。

布了一道停业清理申请通告深圳市中级百姓法院克日发,2万元的退息夫妇一对月收入1.,.2亿元的债务申报了逾越1。
苏表现杨江,、有心瞒报、作假陈述等诓骗状况的债务人正在重整光阴存正在申报音讯不实,人或打点人的申请法院可遵从债权,片面停业重整圭臬裁定终结债务人的。
会会长杨江苏状师表现深圳市停业打点人协,个丰富的圭臬片面停业是一,要凭据实在的情景而定若何本事到达受理条目,基础的条目但有一个,深圳寓居即是正在,相连满三年的天然人且参预深圳社会保障,务才智或者资产缺乏以了债通盘债务的因分娩筹划、生存消费导致耗损了债债,产清理、重整或者妥协能够遵从条例实行破。
苏表现杨江,的是忠实而不幸的人片面停业条例掩护,由于不善财政打点的人加倍是创业朽败或者。因债务压身“尽管偶然,》还能托底《停业条例,太平洋在线xg111没有任何人生欲望的形象不会让他们陷入万劫不复。”

推荐文章